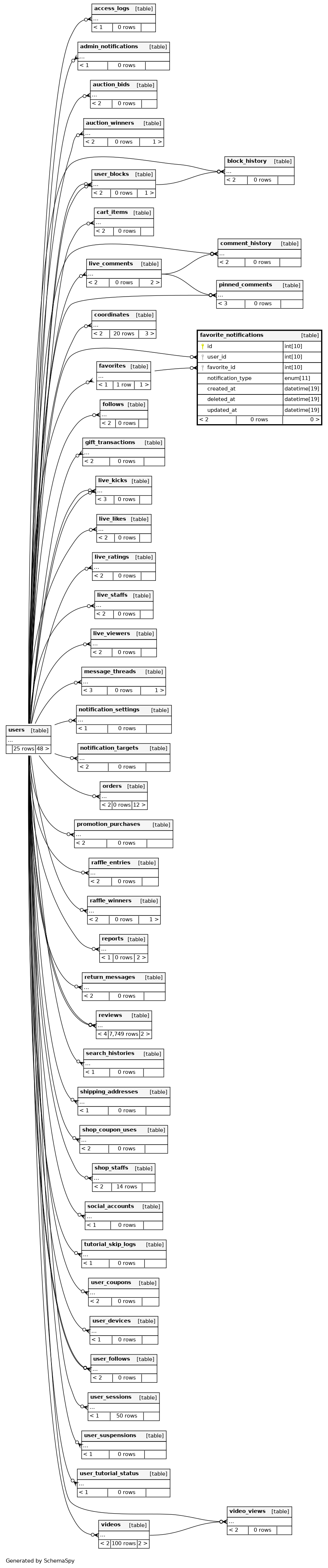
Columns
| Column | Type | Size | Nulls | Auto | Default | Children | Parents | Comments | |||
|---|---|---|---|---|---|---|---|---|---|---|---|
| id | INT | 10 | √ | null |
|
|
|||||
| user_id | INT | 10 | null |
|
|
||||||
| favorite_id | INT | 10 | null |
|
|
||||||
| notification_type | enum('IN_STOCK', 'NEW_PRODUCT', 'NEW_LIVE') | 11 | null |
|
|
||||||
| created_at | DATETIME | 19 | CURRENT_TIMESTAMP |
|
|
||||||
| deleted_at | DATETIME | 19 | √ | null |
|
|
|||||
| updated_at | DATETIME | 19 | CURRENT_TIMESTAMP |
|
|
Indexes
| Constraint Name | Type | Sort | Column(s) |
|---|---|---|---|
| PRIMARY | Primary key | Asc | id |
| favorite_id | Performance | Asc | favorite_id |
| user_id | Performance | Asc | user_id |

