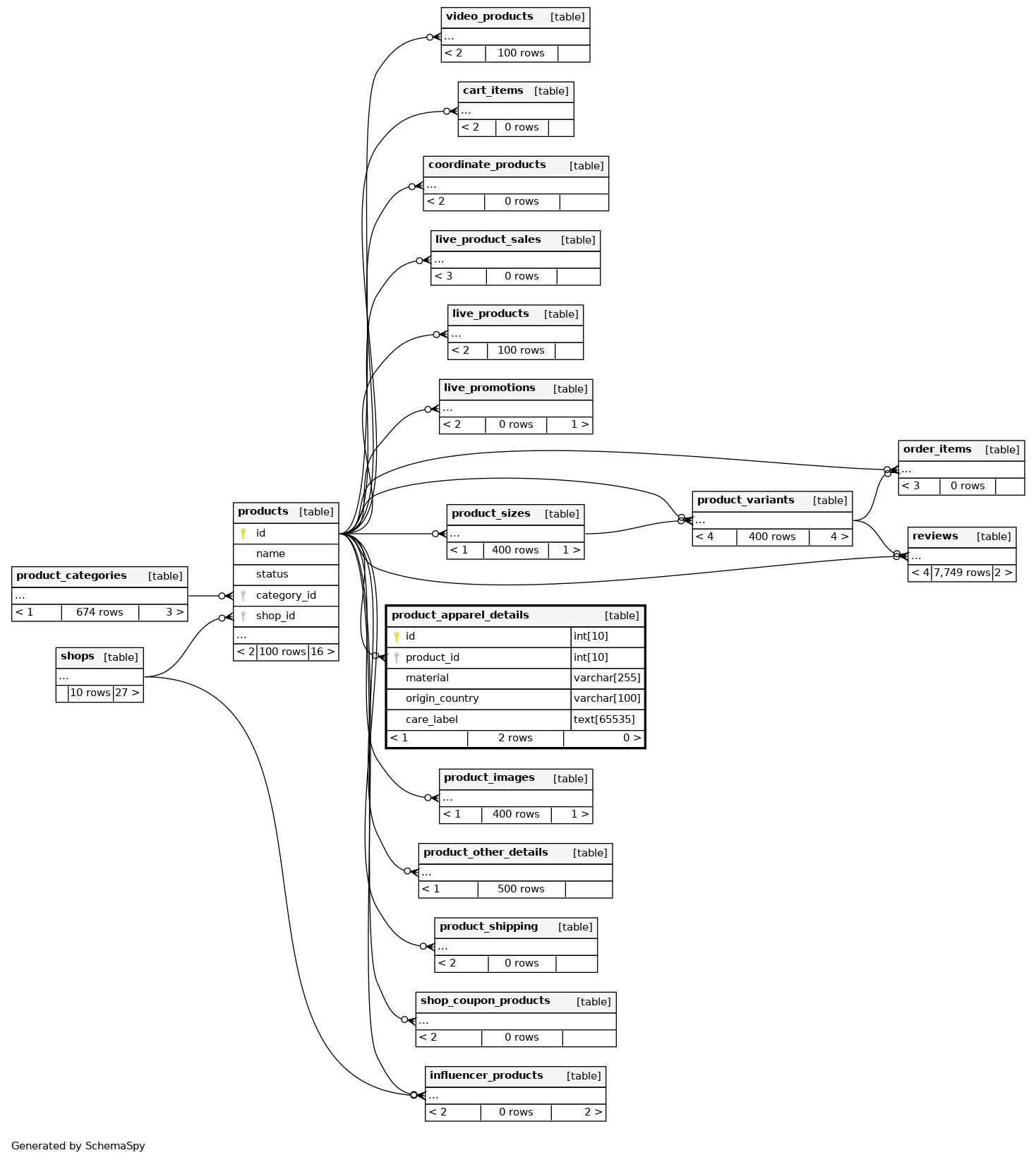
Columns
| Column | Type | Size | Nulls | Auto | Default | Children | Parents | Comments | |||
|---|---|---|---|---|---|---|---|---|---|---|---|
| id | INT | 10 | √ | null |
|
|
|||||
| product_id | INT | 10 | null |
|
|
||||||
| material | VARCHAR | 255 | √ | null |
|
|
|||||
| origin_country | VARCHAR | 100 | √ | null |
|
|
|||||
| care_label | TEXT | 65535 | √ | null |
|
|
Indexes
| Constraint Name | Type | Sort | Column(s) |
|---|---|---|---|
| PRIMARY | Primary key | Asc | id |
| product_apparel_details_product_id_fkey | Performance | Asc | product_id |

