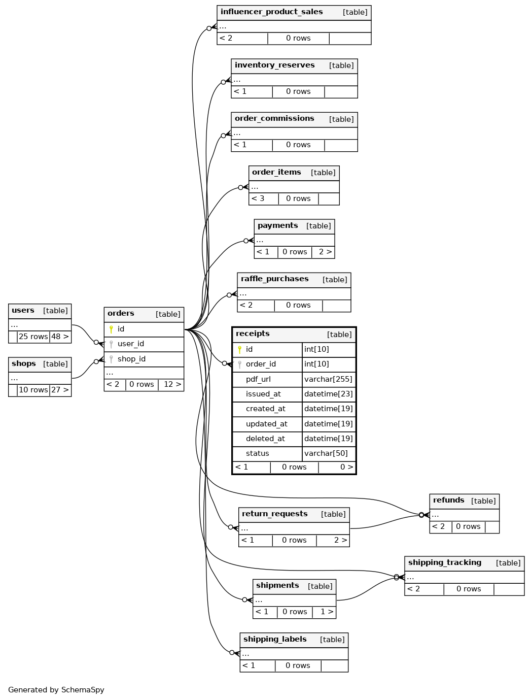
Columns
| Column | Type | Size | Nulls | Auto | Default | Children | Parents | Comments | |||
|---|---|---|---|---|---|---|---|---|---|---|---|
| id | INT | 10 | √ | null |
|
|
|||||
| order_id | INT | 10 | null |
|
|
||||||
| pdf_url | VARCHAR | 255 | null |
|
|
||||||
| issued_at | DATETIME | 23 | CURRENT_TIMESTAMP(3) |
|
|
||||||
| created_at | DATETIME | 19 | CURRENT_TIMESTAMP |
|
|
||||||
| updated_at | DATETIME | 19 | CURRENT_TIMESTAMP |
|
|
||||||
| deleted_at | DATETIME | 19 | √ | null |
|
|
|||||
| status | VARCHAR | 50 | √ | null |
|
|
Indexes
| Constraint Name | Type | Sort | Column(s) |
|---|---|---|---|
| PRIMARY | Primary key | Asc | id |
| idx_receipts_order_id | Performance | Asc | order_id |

