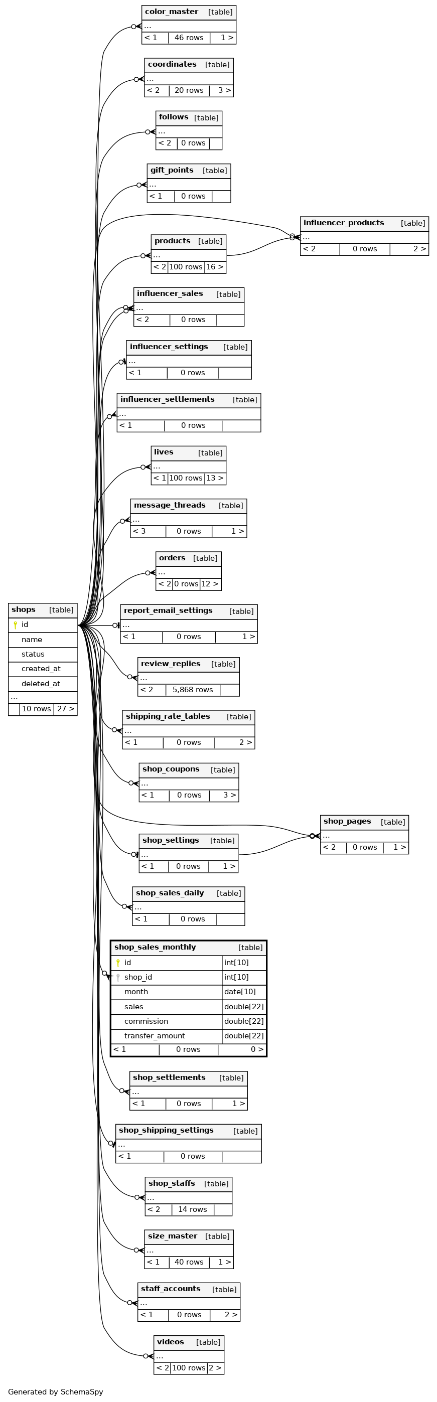
Columns
| Column | Type | Size | Nulls | Auto | Default | Children | Parents | Comments | |||
|---|---|---|---|---|---|---|---|---|---|---|---|
| id | INT | 10 | √ | null |
|
|
|||||
| shop_id | INT | 10 | null |
|
|
||||||
| month | DATE | 10 | null |
|
|
||||||
| sales | DOUBLE | 22 | null |
|
|
||||||
| commission | DOUBLE | 22 | null |
|
|
||||||
| transfer_amount | DOUBLE | 22 | null |
|
|
Indexes
| Constraint Name | Type | Sort | Column(s) |
|---|---|---|---|
| PRIMARY | Primary key | Asc | id |
| idx_shop_sales_monthly_shop_id | Performance | Asc | shop_id |
| uniq_shop_sales_monthly | Must be unique | Asc/Asc | shop_id + month |

