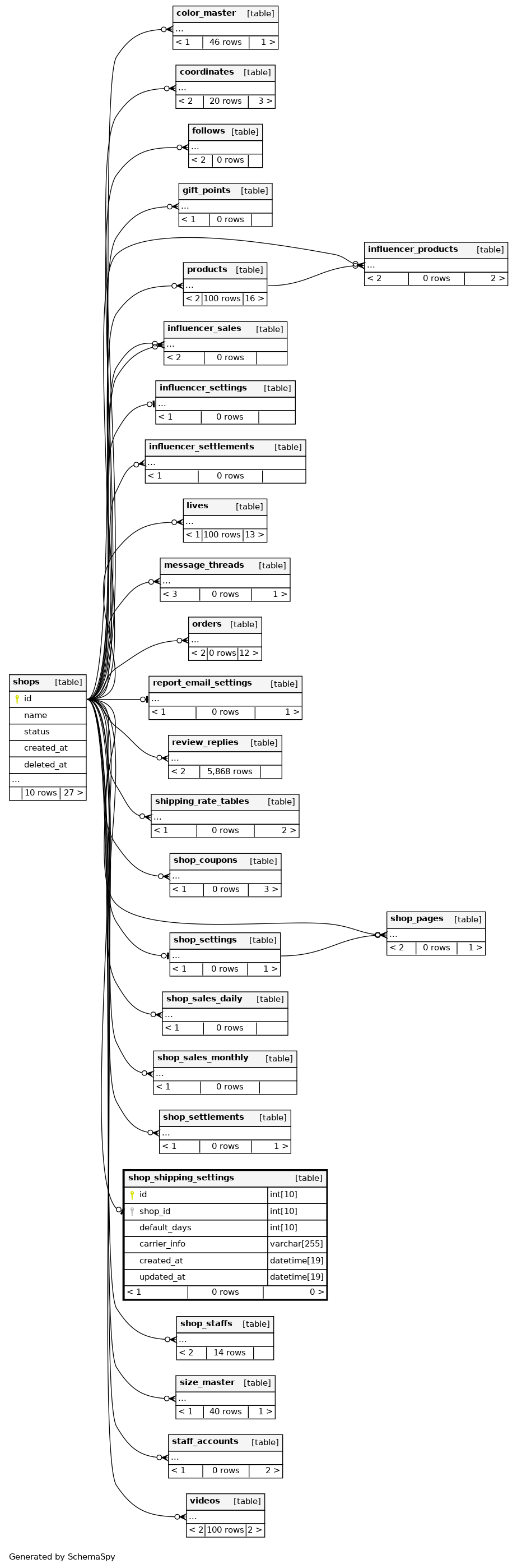
Columns
| Column | Type | Size | Nulls | Auto | Default | Children | Parents | Comments | |||
|---|---|---|---|---|---|---|---|---|---|---|---|
| id | INT | 10 | √ | null |
|
|
|||||
| shop_id | INT | 10 | null |
|
|
||||||
| default_days | INT | 10 | null |
|
|
||||||
| carrier_info | VARCHAR | 255 | √ | null |
|
|
|||||
| created_at | DATETIME | 19 | CURRENT_TIMESTAMP |
|
|
||||||
| updated_at | DATETIME | 19 | null |
|
|
Indexes
| Constraint Name | Type | Sort | Column(s) |
|---|---|---|---|
| PRIMARY | Primary key | Asc | id |
| shop_shipping_settings_shop_id_key | Must be unique | Asc | shop_id |

