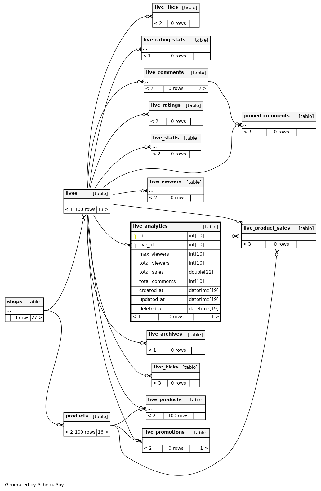
Columns
| Column | Type | Size | Nulls | Auto | Default | Children | Parents | Comments | |||
|---|---|---|---|---|---|---|---|---|---|---|---|
| id | INT | 10 | √ | null |
|
|
|||||
| live_id | INT | 10 | null |
|
|
||||||
| max_viewers | INT | 10 | 0 |
|
|
||||||
| total_viewers | INT | 10 | 0 |
|
|
||||||
| total_sales | DOUBLE | 22 | 0 |
|
|
||||||
| total_comments | INT | 10 | 0 |
|
|
||||||
| created_at | DATETIME | 19 | CURRENT_TIMESTAMP |
|
|
||||||
| updated_at | DATETIME | 19 | CURRENT_TIMESTAMP |
|
|
||||||
| deleted_at | DATETIME | 19 | √ | null |
|
|
Indexes
| Constraint Name | Type | Sort | Column(s) |
|---|---|---|---|
| PRIMARY | Primary key | Asc | id |
| idx_live_analytics_live_id | Performance | Asc | live_id |

