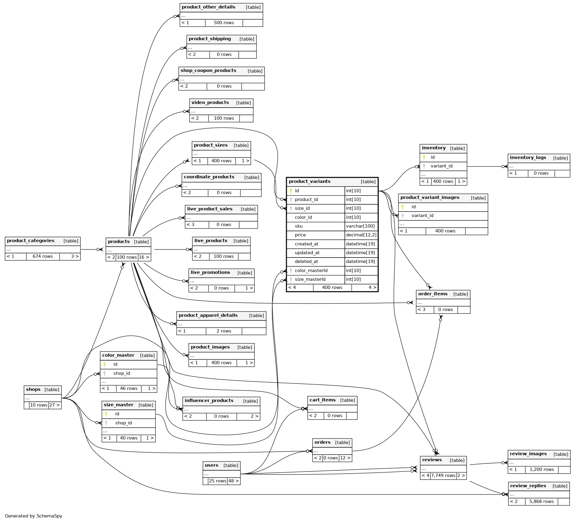
Columns
| Column | Type | Size | Nulls | Auto | Default | Children | Parents | Comments | ||||||||||||
|---|---|---|---|---|---|---|---|---|---|---|---|---|---|---|---|---|---|---|---|---|
| id | INT | 10 | √ | null |
|
|
||||||||||||||
| product_id | INT | 10 | null |
|
|
|||||||||||||||
| size_id | INT | 10 | √ | null |
|
|
||||||||||||||
| color_id | INT | 10 | √ | null |
|
|
||||||||||||||
| sku | VARCHAR | 100 | null |
|
|
|||||||||||||||
| price | DECIMAL | 12,2 | null |
|
|
|||||||||||||||
| created_at | DATETIME | 19 | CURRENT_TIMESTAMP |
|
|
|||||||||||||||
| updated_at | DATETIME | 19 | null |
|
|
|||||||||||||||
| deleted_at | DATETIME | 19 | √ | null |
|
|
||||||||||||||
| color_masterId | INT | 10 | √ | null |
|
|
||||||||||||||
| size_masterId | INT | 10 | √ | null |
|
|
Indexes
| Constraint Name | Type | Sort | Column(s) |
|---|---|---|---|
| PRIMARY | Primary key | Asc | id |
| idx_product_variants_product_id | Performance | Asc | product_id |
| idx_product_variants_size_id | Performance | Asc | size_id |
| product_variants_color_masterId_fkey | Performance | Asc | color_masterId |
| product_variants_size_masterId_fkey | Performance | Asc | size_masterId |
| product_variants_sku_key | Must be unique | Asc | sku |

