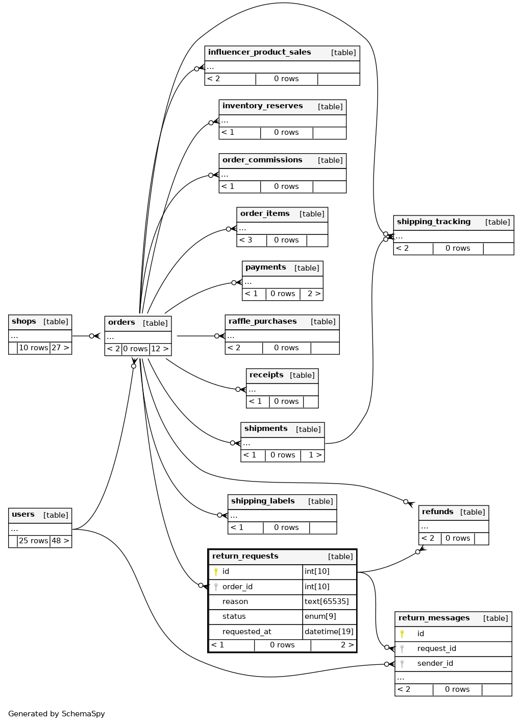
Columns
| Column | Type | Size | Nulls | Auto | Default | Children | Parents | Comments | ||||||
|---|---|---|---|---|---|---|---|---|---|---|---|---|---|---|
| id | INT | 10 | √ | null |
|
|
||||||||
| order_id | INT | 10 | null |
|
|
|||||||||
| reason | TEXT | 65535 | null |
|
|
|||||||||
| status | enum('PENDING', 'APPROVED', 'REJECTED', 'COMPLETED', 'CANCELLED') | 9 | null |
|
|
|||||||||
| requested_at | DATETIME | 19 | CURRENT_TIMESTAMP |
|
|
Indexes
| Constraint Name | Type | Sort | Column(s) |
|---|---|---|---|
| PRIMARY | Primary key | Asc | id |
| return_requests_order_id_fkey | Performance | Asc | order_id |

