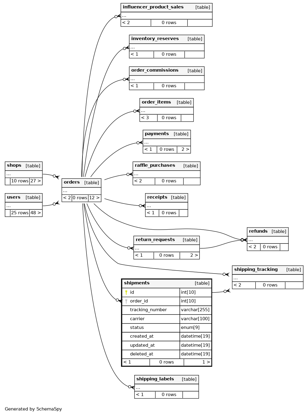
Columns
| Column | Type | Size | Nulls | Auto | Default | Children | Parents | Comments | |||
|---|---|---|---|---|---|---|---|---|---|---|---|
| id | INT | 10 | √ | null |
|
|
|||||
| order_id | INT | 10 | null |
|
|
||||||
| tracking_number | VARCHAR | 255 | null |
|
|
||||||
| carrier | VARCHAR | 100 | null |
|
|
||||||
| status | enum('PENDING', 'SHIPPED', 'DELIVERED', 'CANCELLED') | 9 | null |
|
|
||||||
| created_at | DATETIME | 19 | CURRENT_TIMESTAMP |
|
|
||||||
| updated_at | DATETIME | 19 | CURRENT_TIMESTAMP |
|
|
||||||
| deleted_at | DATETIME | 19 | √ | null |
|
|
Indexes
| Constraint Name | Type | Sort | Column(s) |
|---|---|---|---|
| PRIMARY | Primary key | Asc | id |
| idx_shipments_order_id | Performance | Asc | order_id |
| idx_shipments_tracking_number | Performance | Asc | tracking_number |

